algo-trader
Trading strategies builder, backtester, and real-time trader.
pip install algorithmic-trader
Intro
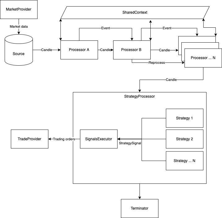
algo-trader is an implementation of an algorithmic trading strategy executor and backtester.
Capable of backtesting strategies locally and trading them in real-time via your broker API.
Please be aware that this is a work in progress and the trader is missing external market data and trade
providers.
If you'd like to use the trader for real-world trading, you'll have to implement your broker API.
Although real-time trading is not finished, backtesting is fully functional, so implemented strategies can be backtested
and used in real trading when it will be ready.
algo-trader is written in Python, and its current stack composes of:
- MongoDB as a backend data store for backtesting strategies
- tulipy - Python bindings for Tulip Indicators.
Used to provide technical indicators calculations.
- ib_client (Optional) - Python library to communicate with Interactive Brokers gateway. Only needed if you plan on
doing real trading via IB.
Architecture
